森林舞会官网

news
新闻资讯
新闻资讯

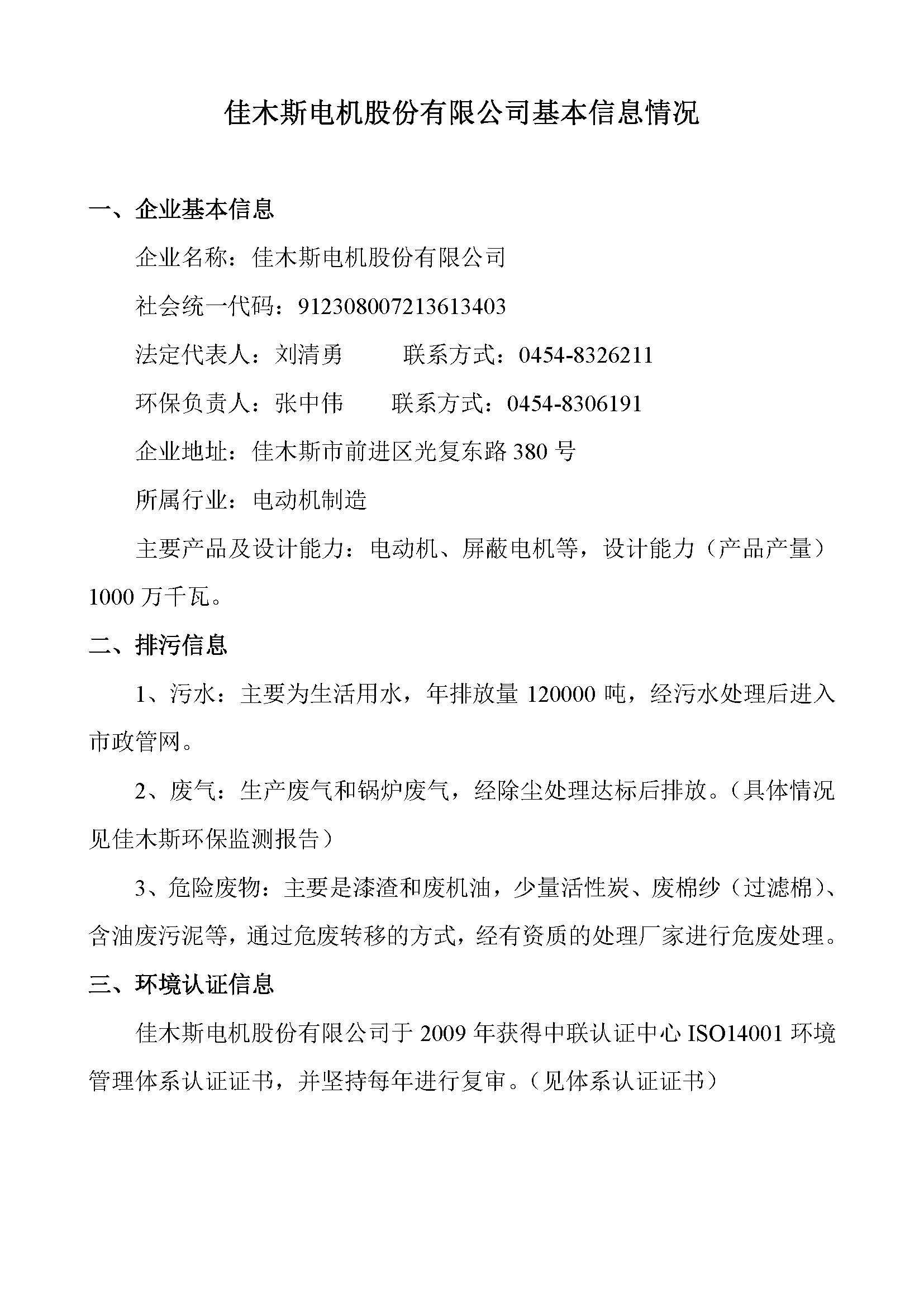
森林舞会官网股份公司企业情形信息果真

泉源:

浏览量:

宣布时间:2020-04-23

   凭证佳木斯市环保局关于企业情形信息果真的要求,现将森林舞会官网股份公司涉及相关的情形信息举行果真: 

TOP
网站地图